
Researchers in China and the United States have unveiled a novel way to propel millimeter-scale robots using the force of collapsing bubbles, a process known as cavitation. In nature, cavitation already does remarkable things: ferns use it to catapult spores, and mantis shrimp shatter prey with a snap that ends in collapsing bubbles powerful enough to stun. Engineers have now harnessed that same energy for micro-robot movement, says Tech Xplore.
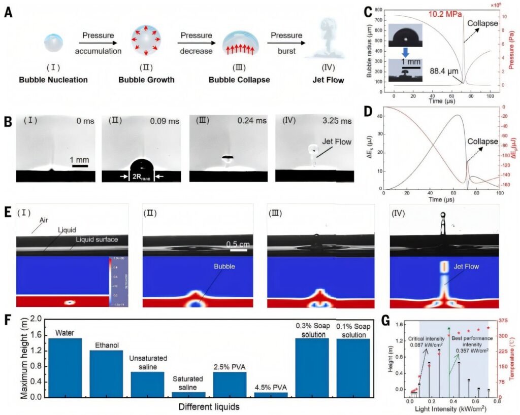
These “jumpers,” built from materials including titanium dioxide, polypyrrole, and titanium carbide, heat up when hit by a laser. That vaporizes the surrounding liquid, forming a bubble that bursts violently and launches the robot up to 1.5 meters at speeds exceeding 12 m/s. That’s serious energy packed into a tiny burst.
Even better, researchers can control the robots’ direction and distance by adjusting the laser’s point of contact. And the trigger isn’t limited to lasers. Ultrasound or an electrical spark can do the job too. The team also created “swimmer” variants that glide across water at 12 cm/s using the same mechanism.
This method offers a compact, high-energy alternative to traditional systems like springs, which can’t store or release energy this rapidly or strongly. Potential uses span painless drug delivery, precision assembly of small components, and inspection or repair inside narrow, inaccessible spaces.
That said, these tiny bots are still early-stage proof-of-concept projects. Challenges remain around controlling cavitation in complex environments, especially within the human body, and ensuring materials are safe and compatible.
Something once seen as destructive, the collapse of bubbles, is now a tiny powerhouse that might reshape how micro-robots move and operate.